Ngày 23/3/2018, tiếp theo sự kiện triển khai thành công tiêu chuẩn DNSSEC cho zone tên miền ".VN" trên hệ thống máy chủ tên miền DNS quốc gia vào cuối năm 2016, VNNIC đã mở rộng triển khai DNSSEC trên toàn bộ hệ thống máy chủ quản lý tên miền cấp 2 dùng chung phân chia theo lĩnh vực (.net.vn, .com.vn, .gov.vn,…) và phân chia theo địa giới hành chính (.hanoi.vn, .danang.vn, .thanhphohochiminh.vn,…).
Cùng với đó, VNNIC đã tiến hành tạo khoá mới và ký DNSSEC lần thứ hai cho tên miền “.VN”. Việc tạo khóa và ký lại DNSSEC (DNSSEC Key Rollover) nhằm đảm bảo an toàn cao nhất cho tên miền ".VN", được thực hiện thường xuyên hàng năm, nằm trong quy trình quản lý hoạt động hệ thống máy chủ tên miền DNS quốc gia, tuân thủ theo tiêu chuẩn quốc tế và các khuyến nghị của ICANN.

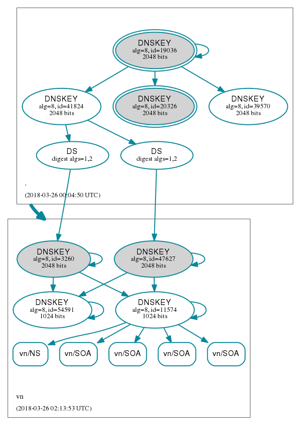
Kết nối liên thông theo tiêu chuẩn DNSSEC giữa DNS quốc gia ".VN" và hệ thống máy chủ tên miền gốc (DNS Root)
Như vậy, đến thời điểm hiện tại toàn bộ hệ thống DNS quốc gia ".VN" do VNNIC quản lý đã được triển khai tiêu chuẩn DNSSEC, kết nối liên thông hệ thống DNS quốc gia “.VN” với hệ thống máy chủ tên miền gốc (DNS ROOT) và các hệ thống DNS quốc tế. Triển khai sử dụng DNSSEC giúp cho việc sử dụng các dịch vụ sử dụng tên miền “.VN” an toàn, chính xác, tin cậy trên Internet; đánh dấu bước chuyển biến quan trọng trong việc phát triển hạ tầng Internet tại Việt Nam, sẵn sàng đẩy mạnh phát triển các dịch vụ thương mại điện tử, chính phủ điện tử tại Việt Nam một cách an toàn nhất.
Cơ chế xác thực DNSSEC giữa các hệ thống DNS trên mạng Internet
Trong thời gian tới, các doanh nghiệp cung cấp dịch vụ Internet, các nhà đăng ký tên miền “.VN”, các cơ quan Đảng, Nhà nước cần tiếp tục và khẩn trương triển khai hệ thống DNS theo tiêu chuẩn DNSSEC, cũng như thực hiện ký DNSSEC trên các tên miền ".VN" đang sử dụng.
Trung tâm Internet Việt Nam (VNNIC) trân trọng thông báo!